DIY SCHEMATICS

 

MY DESIGN

 
bullet

My Sister 300 Watt SIT Super Circlotron integrated amplifier                                       MY_SISTER_SIT_Super_Circlotron_2SK180.JPG                                        

bullet

100 Watt Circlotron amplifier with Tokin SIT 2SK180                                                 SIT CIRCLOTRON AMP 100.bmp

bullet

50 Watt V-Fet push pull amp with 2SK70 2SJ20                                                         V-fet complementary 2SK70_2SJ20.bmp

bullet

50 Watt V-Fet push pull amp with 2SK82 2SJ28 vers. A                                   V-fet complementary 2SK82_2SJ28_Ver_A.bmp

bullet

50 Watt V-Fet push pull amp with 2SK82 2SJ28 vers. B                                             V-fet complementary 2SK82_2SJ28_Ver_B.bmp

bullet

50 Watt V-Fet push pull amp with 2SK82 2SJ28 vers. C                                     V-fet complementary 2SK82_2SJ28_Ver_C.bmp

bullet

12 Watt single-ended with Sony V-fet 2SJ28 2SK79                                                   2SJ28 SE AMP2.bmp

bullet

50 W circlotron amplifier with Hitachi mosfet 2SK1058                                                Circlotron_50W.png

bullet

Two stage line preamplifier with 76 and 7044 triodes                                                    76_preamplificatore.jpg

bullet

Line Preamplifier and Headphone Amplifier Battery Energized                                       Line Preamplifier  Headphone  Amplifier.jpg

 

 

 

OTHER GREAT SCHEMATICS

SIT or Vfet

bullet

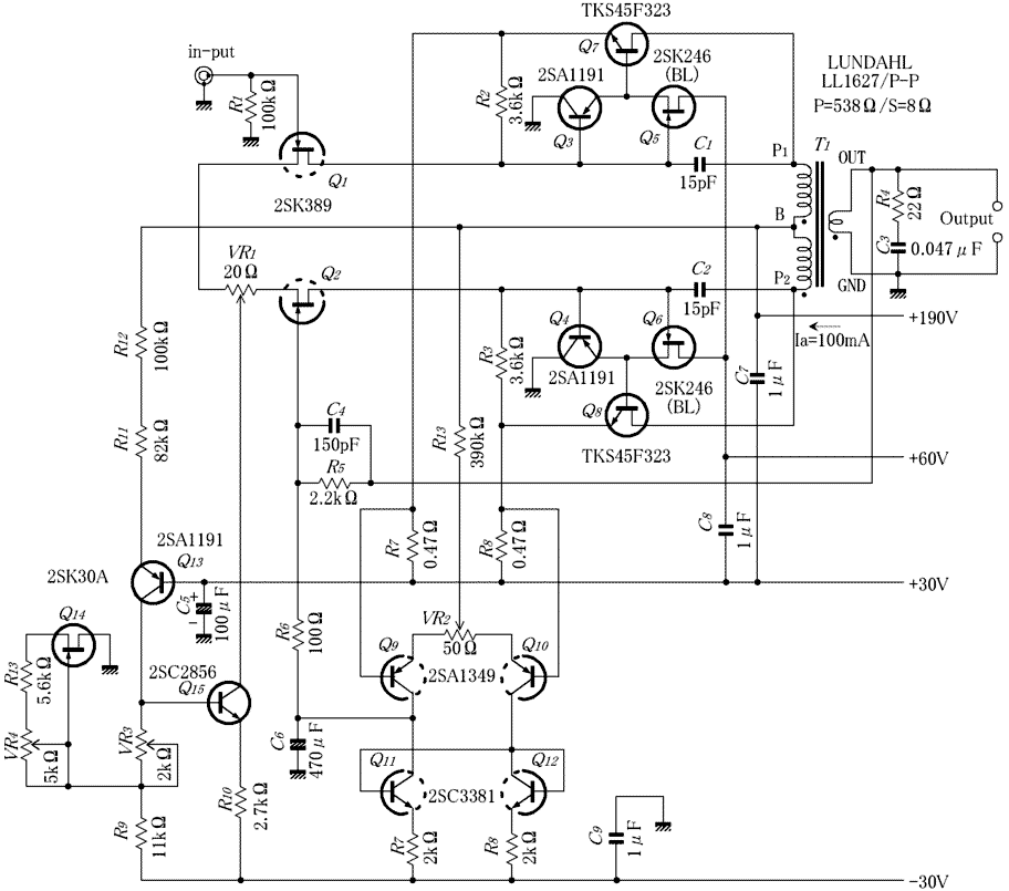
SIT (static induction transistor) amplifier with TOKIN TKS45F323 by Kamijo         TKS45F323_amp.gif

bullet

100 W amp with Vfet  2SK60 2SJ18                                                                       2sk60 amp No-10.gif   

bullet

Single ended SIT amplifier with TOKIN 2SK180 by Shinichi Kamijo                        2SK180_0.gif

bullet

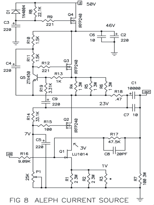
Zen V. 9 amp with Power JFet LU1014D by Nelson Pass                                        Zen V9.jpg

bullet

Circlotron amp with hybrid V-fet 2SK79/2SK312                                                    2sk79 K312-3 amp.png

bullet

Current/voltage DAC converter with V-fet 2SK79                                                    2SK79 Trans_IV-2.png

bullet

V-fet amplifier SONY 2SK60                                                                                  V-FET-77.gif

bullet

V-fet amplifier SONY 2SK82                                                                                  VFET_2SK82_AMP.gif

bullet

Amplifier V-fet Sony TA 4650 with 2SJ18/2SK60                                                   Sony TA 4650.pdf

bullet

Sony V-fet amplifier TA 5650 with 2SJ18/2SK60                                                    Sony-TA-5650-Service-Manual.pdf                                                                                                         

bullet

V-fet amplifier Hiraga  with NEC 2SK70/2SJ20                                                       hiraga2_Vfet.gif  

bullet

V-fet amp Yamaha B2 with 2SK76/2SJ26 schematic                                               YamahaB2_Circuit.pdf

bullet

V-fet Yamaha B2  (service manual)                                                                            Yamaha B-2 Service.pdf

bullet

V-fet amplifier Sony TA-N7B with 2SK60/2SJ18  in cascade connection (schematic)Sony TA-N7B.JPG ;

bullet

V-fet amplifier Sony TA-N7B (service manual)                                                          hifi_engine_sony_ta-n7_new_circuit_operation.pdf

bullet

V-fet amp Sony TAN 5550 with a pair of 2SK60/2SJ18                                           TAN-5550 service manual circuit diagram.jpg

bullet

V-fet amplifier Sony TA-F7 & TA-F7B                                                                    hfe_sony_ta-f7b_service.pdf

bullet

V-fet amp 2SK60/2SJ18 by Furukawa                                                                     VFETAMP2.gif

bullet

V-fet Yamaha B3 amplifier with 2SK76 2SJ26                                                         YAMAHAB3V-FET.jpg

bullet

V-fet  amplifierYamaha B1 with 2SK77 (schematic)                                                  yamaha_b-1_schematic.pdf

bullet

V-fet  amp Yamaha B1 (service manual)                                                                   yamaha_b-1_service_en.pdf

bullet

V-fet  amplifier Yamaha B1 (part list and layout)                                                       yamaha_b1_parts-list.pdf

  

Tubes                                                                                                     
bullet

Klimo  preamplifier                                                                                                    Klimo.jpg

bullet

Radford STA15 amp                                                                                                radfordsta15.gif

bullet

Audio Research SP8 preamp                                                                                    audio_research_sp-8_schematics.pdf

bullet

Single ended tube amplifier with Western Electric 212                                                212 amp.bmp

bullet

Push-pull amplifier with 845 tubes for Altec systems by Sakuma                                 845PP_1.GIF

bullet

Single ended amplifier with PX25                                                                               power px25v1.jpg

bullet

Single ended amplifier with DHT 845                                                                         845cir.pdf

bullet

T-Rex  amplifier  300B                                                                                              T-REX amp.jpg

bullet

Audio Research SP6-C preamplifier                                                                          Audio Research SP-6C.bmp

bullet

Monotriode amplifier 2A3                                                                                         2a3schem_1_s.gif

bullet

Balanced Audio Technologies BAT 5 amplifier                                                           Bat5.jpg

bullet

Super Triode Connection amp with 6463 and 7044 tubes                                           7044_fx.gif 

bullet

OTL amp by Alan Kimmel                                                                                         FIGURE2.JPG

bullet

Single ended 845 amplifier                                                                                          845_4.GIF

bullet

I/V DAC  tube converter                                                                                            Trans_IV-3.png 

bullet

Audio Note 2A3 amp model Neiro                                                                            audionoteneiro.pdf

bullet

Stromberg Carlson ASE-8 with 7355 output tubes                                                     stromberg-carlson-ase8-amplifier-schematic.pdf

bullet

Audio Note 845 amp  model Ankoru                                                                         audionoteankoru.gif

bullet

Dynaco SCA 35 with 6BQ5                                                                                      dynaco-sca35-vacuum-tube-power-amplifier.pdf

bullet

Marantz 9 amp                                                                                                           marantz9.gif

bullet

Conrad Johnson PV5 tube preamp                                                                             conrad-johnson-pv-5-tube-preamp.pdf

bulletRCA 25 Watt OTL Tube amplifier                                                                             RCA otl amp.bmp                                                         
bulletAudio Innovation 25  tube amp                                                                                   audioinnovationclassicstereo25.gif
bullet

Marantz 8  amp                                                                                                          marantz8.gif

bullet

Leak TL 12 point one amp                                                                                         Leak TL12.bmp

bullet

Conrad Johnson PV12 tube preamp                                                                           conrad-johnson-pv12-pre-amplifier.pdf-schematic.pdf

bullet

Leak TL 10 point one amp                                                                                         Leak TL10.bmp

bullet

Fourier Components SP1 tube preamp                                                                       fourier-components-sp1-schematic.zip

bullet

McIntosh MC-240 with 6L6/7027                                                                             McIntosh MC240.bmp

bullet

Radford STA 100 amp                                                                                               radfordsta100.gif

bullet

Conrad Johnson PV10                                                                                               conrad-johnson-pv10a-pre-amplifier-schematic.pdf

bullet

Quad II amp                                                                                                              quadmodel2.jpg

bullet

Harman Kardon Citation 2 amp                                                                                  harmonkardoncitation2.gif

bullet

Altec A340 amp                                                                                                         A340A.GIF

bullet

Audible Illusion Mini Mite preamplifier                                                                        Audible Illusion mini mite.bmp

bullet

Conrad Johnson PV6                                                                                                 conrad-johnson-pv6-pre-amplifier-schematic.pdf                                          

bullet

Futterman OTL-2                                                                                                       futterman-otl-2-power-amplifier-schematic.pdf

bullet

Kalamazoo 600                                                                                                          kalamazoo-600-amplifier-schematic.pdf

bullet

Nyal 12B4's OTL                                                                                                       NYAL original futterman.bmp

bullet

Silvertone 1472 push pull amp                                                                                     silvertone-1472-amplifier-schematic.pdf

bullet

Silvertone 1585 amp                                                                                                   silvertone-1485-amplifier-schematic.pdf

bullet

Conrad Johnson PV12                                                                                                conrad-johnson-pv12-pre-amplifier.pdf-schematic.pdf

bullet

Dynaco Mark 3 amp                                                                                                  dynacomark3.gif

bullet

Marantz 7C preamplifier                                                                                             Marantz_7C.zip

bullet

Audio Research SP3-A preamplifier                                                                           Audio Research SP-3A.bmp

bullet

Knight A-KB85 push-pull tube power amp with EL37                                                Knight_a_kb85_schema.gif

bullet

Copland CTA 505 valve amp                                                                                     copland-cta-505-power-amplifier-service-manual.pdf

bullet

Audio Research LS-22 preamplifier                                                                            audio-research-ls22-preamp-schematic-diagram.pdf

bullet

Jolida SJ302/SJ502 integrated tube amp with EL34/KT88                                          jolida-sj-302a-sj-502a-amplifier-schematic.pdf

bullet

Knight 10W 6V6 push-pull tube power amp                                                               Knight 10W.bmp

bullet

Conrad Johnson PV10 tube preamp                                                                            conrad-johnson-pv10a-pre-amplifier-schematic.pdf

bullet

McIntosh MC-275 with 6550                                                                                     McIntosh MC275.bmp

bullet

Copland CTA 401 tube amp                                                                                       copland-cta401-integrated-amplifier-schematic.pdf

bullet

Stromberg Carlson AP-80 with 6550                                                                          stromberg-carlson-ap80-amplifier-schematic.pdf

bullet

Counterpoint SA 3.1                                                                                                  counterpoint-sa-3-1-preamplifier-service-manual.pdf

bullet

McIntosh MC-3500                                                                                                   McIntosh MC3500.bmp

bullet

Dynaco Dynakit Mark 3 60 Watt tube power amplifier DIY instructions                      dynaco-dynakit-mk3-60w-amplifier.pdf

bullet

Marantz 9                                                                                                                   Marantz 9.bmp

bullet

Dynaco ST 70 with EL34                                                                                           dynaco-st-70-schematic.pdf

bullet

Fourier Components Sans Pareil MK3 tube OTL power amplifier                               fourier-components-sans-parallel-mkiii-power-amplifier-schematic.pdf

bullet

Kondo 300PSE                                                                                                          Kondo_300PSE.bmp

bullet

Kalamazoo Model one single ended power amplifier                                                    kalamazoo-model-1-amplifier-schematic.pdf

bullet

Silvertone 1300 with 6V6 push pull tubes                                                                    silvertone-1300-amp-circuit-diagram.pdf

bullet

Futterman OTL3 tube power amplifier                                                                         futterman-otl-3-power-amplifier-schematic.pdf

bullet

Jadis JA-80 tube power amp with KT88                                                                     jadis-ja80-power-amplifier-schematic.pdf

bullet

Counterpoint SA 5.1                                                                                                  Counterpoint_SA_5_1.bmp

bullet

Conrad Johnson PV6 tube preamp                                                                             conrad-johnson-pv6-pre-amplifier-schematic.pdf

bullet

Knight 38K145 tube power amp with 5881                                                                Knight 38K145.bmp

bullet

Audio Research SP10 preamplifier                                                                              Audio Research SP10.pdf

bullet

Marantz 8-B                                                                                                               Marantz 8b.bmp

bullet

McIntosh C-22 12AX7 tube preamplifier                                                                    mcintosh-c22-schematic.pdf

bullet

Stromberg Carlson 35 integrated tube amp with 6BQ5                                                Stromberg_Carlson_35.pdf

bullet

Sun Audio Model SV with output triode VT25                                                            sunvt25--new--.pdf

bullet

push pull  amplifier KARNA by Lynn Olson with 300B / 320B tubes                           Karna.gif

bullet

Audio Research SP16  and  SP16L preamplifier                                                         audio_research_sp-16_schematic_parts_list.pdf

bullet

Knight KM 15 amp with tubes EL84 / 7189                                                               knight_km-15_construction_op_en.pdf

bullet

Knight KN 1515 tube amplifier with 6BQ5                                                                 knight_kn-1515_service_info_en.pdf

bullet

Audio Research SP6-A preamplifier                                                                           audio_research_sp-6a_schematic.pdf

    Hybrids

bullet

Hybrid amp with tubes and mosfet BUZ900P/BUZ905P                                             hyb_6463.jpg

bullet

Hybrid amp with 5687 tube and Lundahl transformer                                                   lundahlcirc.jpg

bullet

Kaneda 6C33C-B hybrid OTL amplifier                                                                     kaneda01.jpg

bullet

Audio Research SP11 preamplifier                                                                              AudioResearch_SP11.zip

bullet

Hybrid amp with lateral mosfet Hitachi 2SK1056                                                        2SK1056AMP.bmp

bullet

Audio Research Classic 30 Fet-Tubes hybrid power amplifier                                     audio-research-classic30-power-amplifier-schematic.pdf

bullet

Luxman Lv-105u hybrid amp with output mosfet 2SK405/2SJ115                              luxman-lv105u-integrated-amplifier-service-manual.pdf

bullet

Nad 310 integrated amp with hybrid output BJT/MOSFET 2SB817/BUK555            nad-310-integrated-amplifier-schematic.pdf

bullet

Audio Research Reference 2 MK2 preamplifier                                                          audio_research_reference_2_mk2_schematics.pdf

bullet

Pathos Classic One MKIII amplifier                                                                           pathos_classic_one_mkiii_schematics.pdf

bullet

Pathos Inpol 2 amplifier with ECC83 and IRFP240                                                    pathos_inpol_2_schematics.pdf

bullet

Pathos Inpower with ECC83, ECC82, IRFP240                                                       pathos_inpower_schematics.pdf

                                                                             Transistors BJT

bullet

Treshold 800A amp with pair of 2N5878/2N5876 in cascade  output  stage                Threshold-800A-pwr-sch.pdf

bullet

JC-2 preamplifier by J. Curl with complementary Jfet and BJT                                      jc-2 schematic.gif

bullet

Single -ended phono preamp by Hiraga with 2SB737                                                   Hiraga 1 mc head.jpg

bullet

Krell KSA 50 MK2 amp                                                                                             krell_ksa-50_mk2_original_schematic_2.jpg

bullet

Renkus Heinz amp with complementary Toshiba transistor 2SC3281/2SA1302            P3500_3501.pdf

bullet

JLH solid state amp by John Linsley Hood                                                                   jlhupdatefig2.gif

bullet

Mark Levinson JC1-DC preamplifier with 2N4401/2N4403                                        Mark Levinson JC-1DC_ckt[1].pdf 

bullet

Harman Kardon HK 725 preamp s.m.                                                                         harman_kardon_hk725_service.pdf 

bullet

Harman Kardon HK 775 mono power amp  with 2SD845/2SB755                             harman_kardon_hk775_schematic.pdf                                       

bullet

Stax DA100M amplifier with four complementary 2SC2525/2SA1075                         stax_da-100m_schematic.pdf

bullet

Yamaha B6  amplifier with complementary 2SC2565/2SA1095 s.m.                            Yamaha-B6-pwr-sm.pdf                    

bullet

Krell KSA 100 amplifier with output transistor Motorola MJ15024/MJ15025              Krell KSA100 EUR 1989.pdf

bullet

Luxman L-530 amplifier with 2SC2526 and 2SA1076                                                 LUXMAN L-530.pdf

bullet

Nakamichi PA7 amp with seven complementary 2SC3263/2SA1294                           NAKAMICHI PA7.PDF

bullet

Mark Levinson ML2 amplifier  with complemetary 2N5684/2N5686     s.m.                Mark-Levinson-ML2-pwr-sm.pdf

bullet

Onkyo Grand Integra M-510 amp with seven couples of 2SC2774/2SA1170  s.m.      Onkyo Grand Integra M-510 SM.pdf

bullet

Harman Kardon Citation 24 with complementary 2SC3907 2SA1516                          hk-citation-24-power-amplifier-schematic.pdf

bullet

Bryston 3B-4B-7B-8B amplifiers                                                                                 3B-8BST_BRYSTON_SCHEMATICS.pdf                                                                                   

bullet

QSC 1080 amplifier with complementary 2SB554/2SD424                                         QSC 1080.pdf

bullet

Classč DR5 preamp                                                                                                    DR5.zip

bullet

Adcom 555 with pair 2SB554 2SD424                                                                       adcom-555-power-amplifier-schematic.pdf

bullet

Electrocompaniet AW65 with pair 2SC2681 2SA1141                                               electrocompaniet-aw-65-power-amplifier-schematic.pdf

bullet

Krell FBP200 - FBP250  series amplifier (low resolution)                                            krell_fbp200_fbp250_sch.pdf_1.png

bullet

Krell FBP300 - FBP600 with Motorola pair MJ3281/MJ1302                                    krell_fpb-300c_fpb-600c_stereo_amplifier_1998_sm.pdf

bullet

Amber serie 70 amplifier with MJ15050, MJ15051                                                      amber_series_70_schematics.pdf

bullet

Harman Kardon Citation X-1 amp with 2SC2581 2SA1106 pair                                 HarmanKardon-CitationX-I pwramp.pdf

bullet

Sansui B1000 B3000 with 2SC292, 2SA1215 pair                                                     sansui_b-1000_3000_service.pdf

bullet

Spectral DMC-10 preamplifier                                                                                     spectral_dmc-10_schematic.pdf

bullet

Harman Kardon Signature 1.5 amplifier with 2SC5242 2SA1962 pair                          harman_kardon_signature_1.5_service.pdf

bullet

Parasound P/FET 900 II preamplifier                                                                           parasound_pfet-900_ii_service_info.pdf

bullet

Krell KSA80 KSA200 - KMA160 KMA400 series amplifiers                                    krell_ksa-80_200_kma-160_400_technical_info.pdf

bullet

YBA P1000 amp with MJ15024, MJ15025 pairs                                                        yba_p1000_service_en.pdf

bullet

Sansui AU 101 quasi amplifier                                                                                     sansui_au-101_op_service.pdf

bullet

Treshold Stasis 1 amplifier                                                                                           Threshold-Stasis-1-pwr-sch.pdf

bulletClassč Audio DR3 amplifier                                                                                        Dr3norm.jpg
bulletMark Levinson 27.5 amplifier with complementary Motorola MJ15024/MJ15025       Mark-Levinson-27-5-pwr-sm.pdf  
bulletHarman Kardon HK 870 amp with 2SD845/2SB755                                                 HK-870-pwr-sm.pdf
bulletQSC RMX 2450  amp with complementary Toshiba 2SC5200/2SA1943                   QSC_RMX2450.pdf
bulletMark Levinson 29 amp with complemetary MJ15024/MJ15025                                 MarkLevinson-No29 pwramp.pdf
bulletElectrocompaniet AW-100  with 2SC2681/2SA1141                                                 electrocompaniet-aw-100-power-amplifier-schematic.pdf
bulletKrohn-Hite 7500 quasi complementary amp with 2N5657                                           Krohn-Hite-7500.pdf
bulletQSC 1200 amplifier with 2SB554/2SD424                                                                 qsc1200.jpg
bullet

Hiraga Le Monstre amp with 2SD844/2SB754 complementary CFP output stage        monsta.gif

bullet

Luxman M-05 power amp with 2SC3281/2SA1302 pair                                             luxman-m05-power-amplifier-schematic.pdf

bullet

Hiraga Le Class A amplifier with CFP stage of 2SD188/2SA627                                 hiraga3fig1.gif

bullet

Vendetta  phono preamplifier                                                                                       Vendetta.jpg

bullet

Nad 304 integrated amp with 2SC2837/2SA1186                                                       nad-304-integrated-amplifier-service-manual.pdf

bullet

APT-Holman preamplifier                                                                                            apt-holman-preamplifier-service-manual.pdf

bulletLuxman L-550 integrated class A power amp with 2SC2526/2SA1076                       luxman-l550-integrated-amplifier-service-manual.pdf
bullet

Electrocompaniet AW-70 with 2SC2565/2SA1095                                                    electrocompaniet-aw-70-power-amplifier-schematic.pdf

bullet

Accuphase E-210 with 2SC2837/2SA1186                                                                accuphase-e210-integrated-amplifier-schematic[1].pdf

bullet

Accuphase P-300 with 2SC1079/2SA679                                                                  accuphase-p300-power-amplifier-schematic.pdf

bullet

Acurus Audio DIA-100 with 2SC3281/2SA1302                                                       acurus-dia-100-integrated-amplifier-schematic.pdf

bullet

APT-Holman APT-1 power amplifier                                                                          apt-holman-apt1-power-amplifier-owners-manual.pdf

bullet

Nad 2200-PE with 2SC3281/2SA1302                                                                      nad-2200pe-power-amplifier-service-manual.pdf

bullet

Cello Encore 150 power amplifier with MJ15024/MJ15025                                        cello-encore-150-power-amplifier-schematic[1].pdf

bullet

Classč DR3 VHC with MJ11015/MJ11016                                                                classe-dr3-vhc-power-amplifier-schematic.pdf

bullet

Luxman L-80 integrated amp with 2SD388A/2SB541A                                              luxman-l80-integrated-amplifier-service-manual.pdf

bullet

Sugden A-51 single ended transistor amp with 2N4914                                               sugden-a51-power-amplifier-schematic.pdf

bullet

Electrocompaniet AW-120 power amplifier with 2SC5200/2SA1943                          electrocompaniet-aw120-power-amplifier-schematic.pdf

bullet

Harman Kardon Citation 21 transistor preamplifier                                                       harman-kardon-citation-21-preamplifier-service-manual[1].pdf

bullet

Harman Kardon Citation 22 power amp with 2SC3907/2SA1516                               harman-kardon-citation-22-power-amplifier-schematic.pdf

bullet

Luxman L-30 integrated amplifier                                                                                 luxman-l30-integrated-amplifier-service-manual.pdf

bullet

Marantz 7-T transistor preamplifier                                                                              Marantz 7T.bmp

bullet

Mark Levinson 23 power amp with  MJ15024/MJ15025                                            MarkLevinson-No23 pwramp.pdf

bullet

Nad 3020-B with 2N3055/MJ2955                                                                            nad-3020b-integrated-amplifier-schematic.pdf

bullet

Accuphase monofonic M-60 with 2SD424/2SB554                                                    accuphase-m60-power-amplifier-schematic[1].pdf

bullet

Naim Audio NAP-250 with BDY58                                                                           naim-audio-nap250-power-amplifier-schematic.pdf

bullet

Studer 40 W with transistors 2N5634/2N6034                                                           studer-40w-power-amplifier-schematic.pdf

bullet

Luxman M-120A power amplifier with 2SC2581/2SA1106                                        luxman-m120a-power-amplifier-schematic.pdf

bullet

Sumo NINE PLUS Circlotron amplifier later Version C with 2SD555                          SUMO NINE PLUS Version C.pdf

bullet

Luxman L210 with 2SC3180 2SA1263                                                                      luxman-l210-integrated-amplifier-schematic.pdf

bullet

Sansui BA-2000 with complementary pair 2SA745A, 2SC1403A                               Sansui BA-2000 Service.pdf

bullet

Sansui AU517-AU717 with triple darlington pair                                                          Sansui AU-517, AU-717 Service.pdf

bullet

Sansui AU9900A-AU11000A with pair bjt 2SA745A; 2SC1403A                             Sansui AU-9900A, AU-11000A Service.pdf

bullet

SAE X25A amplifier with six complementary pair                                                         SAE X25A Schematic.pdf

bullet

SAE 2200 with pair of nippon bjt 2SB554 2SD424                                                     SAE 2200 Schematic.pdf

bullet

QUAD 34 preamplifier                                                                                                Quad 34 Owners.pdf

bullet

QUAD 44 preamp                                                                                                      Quad 44 Service Data.pdf

bullet

Phase Linear 700B quasi-complemetary simmetry with 2SD555 or MJ15024               Phase Linear 700B Rev1 Service Manual.pdf

bullet

Parasound HCA-1205 amp with complemetary 2SC3519; 2SA1386                           Parasound HCA-1205A Schematic.pdf

bullet

Marantz 500 amplifier with Motorola complementary bjt MJ2500, MJ2501                  Marantz Model 500 SM.pdf

bullet

Marantz 2220B syntoamplifier with 2SD188 2SA627                                                   Marantz 2220B Service Manual.pdf

bullet

Harman Kardon Citation 16 amp with quasi output stage                                              Harman Kardon Citation 16 Service.pdf

bullet

Denon  POA-6600 amplifier with transistor pair 2SC3856 2SA1492                            Denon POA-6600 Schematic.pdf

bullet

Denon POA-2200 amp with complementary pair 2SA1386 2SC3519                          Denon POA-2200 Service.pdf

bullet

Denon PMA-700V integrated amp with complementary 2SA1104 2SC2579                Denon PMA-700V Service.pdf

bullet

Carver M500 amplifier with pair bjt 2SD845 2SB755                                                  Carver M-500t(sm).pdf

bullet

Accuphase E-207 amp with Sanken pair 2SA1186 2SC2837                                       accuphase_e-207en.pdf

bullet

Accuphase E-305 amplifier with complementary pair bjt 2SA1516 2SC3907                Accuphase E-305 Service.pdf

bullet

Original schematic by Nguyen-Tan Tai about a constant power amplifier                        NGTT_COSTANT_POWER_AMPLIFIER.png                       

Lateral, Vertical  or UHC Mosfets

bulletHafler DH220 with 2SJ49 2SK134                                                                        hafler-dh220-power-amplifier-schematic.pdf
bulletHafler DH500 with pair 2SK176 2SJ56                                                                 hafler-dh500-power-amplifier-service-manual.pdf
bulletHafler P7000 transnova amplifier with 2SK2221 2SJ352                                        hafler-p7000-power-amplifier-service-manual.pdf
bulletHafler Pro-2400 with 2SK1057 2SJ161                                                                hafler-pro2400.pdf
bulletHafler SE100 fet preamplifier                                                                                 hafler-se100-preamplifier-owners-manual.pdf
bulletHafler TA100F with pair IRF540/IRF9540                                                            hafler-ta100f-power-amplifier-schematic.pdf
bulletHafler XL280 with 2SK134 2SJ49                                                                        hafler-xl280-power-amplifier-service-manual.pdf
bullet

Accuphase A60 amplifier                                                                                       accuphase_a-60_service_info_e4y011_en_jp.pdf

bullet

Acoustat Trans-nova Twin 200 with 2SK135 2SJ50                                              acoustat_trans-nova_twin-200_en.pdf

bullet

Perreaux PMF 3150 with 2SK135 2SJ50 pair                                                       perraux_industries_pmf_3150.pdf

bullet

Hitachi HMA 7500 MKII with 2SK134 2SJ49                                                      hitachi_hma-7500_mkii_service.pdf

bullet

Hitachi HMA 8500 MKII with 2SK134 2SJ49 pair                                               hitachi_hma-8500_mkii_service_en_de_fr.pdf

bullet

Hitachi HMA 9500 MKII with  2SK135 2SJ50                                                     hitachi_hma-9500_mkii_service_en_de_fr.pdf

bullet

Sage 2 amplifier                                                                                                     sage2.jp                                                                                                 

bulletMosquito amp with complementary Hitachi 2SK1058/2SJ162                                mosquito_amp.gif
bullet

Holton amp with complementary Toshiba 2SK1530/2SJ201                                   MOSAMP8.JPG

bullet

Amplifier with complementary lateral mosfet Hitachi SK134/2SJ49                          AllFETGOAPWA.gif 

bullet

Kaneda amp with UHC-MOS Hitachi 2SK1297                                                    No-144.gif

bullet

Holton amplifier with IRFP240                                                                                N-CH1.JPG

bullet

Hafler 9500 amp with complementary Hitachi 2SK1058/2SJ162                             hafler_915c.jpg

bullet

Blowtorch preamp by John Curl                                                                              BLOWTORCH preamp.png

bullet

Musical Fidelity A 370 amplifier with 2SK226/2SJ83                                              musical_fidelity_a370.jpg

bullet

Luxman L-58  amplifier with 2SK135/2SJ50                                                           LUXMAN L58.jpg

bullet

Accuphase E-203  amplifier with 2SK134/2SJ49                                                    Accuphase_E-203_Integrated_sch.pdf

bullet

Sage 500 amp with 2SK414/2SJ119                                                                      SAGE supermos500.pdf

bullet

Hafler 9505 amp with 2SK1058/2SJ162                                                                 Hafler-9505-pwr-sch[1].pdf

bullet

Sumo Andromeda with mosfet MTM20N10/MTM20P10                                       sumo-andromeda-ll-power-amplifier-schematic.pdf

bullet

Stochino fast solid state amp with International Rectifier mosfet IRF640/IRF9640    stochino.jpg